Skip to main content
GutCited

Berberine चित्र

6 सहकर्मी-समीक्षित शोध से आंकड़े

सभी Saccharomyces boulardii Lactobacillus acidophilus Bifidobacterium lactis Lactobacillus plantarum Bifidobacterium longum Bifidobacterium bifidum Lactobacillus gasseri Bacillus coagulans Inulin Fructooligosaccharides (FOS) Galactooligosaccharides (GOS) Psyllium Husk Lactase Pancreatic Enzymes (Pancrelipase) Alpha-Galactosidase L-Glutamine N-Acetyl Cysteine (NAC) Peppermint Oil Ginger Berberine Curcumin Zinc Vitamin D Vitamin A Butyrate (Sodium/Calcium Butyrate) Omega-3 Fatty Acids (EPA/DHA) Medium-Chain Triglycerides (MCT Oil) Bovine Colostrum Aloe Vera (Inner Leaf Gel)
All Types Chart Diagram Photograph Flowchart Forest Plot Micrograph Other
Figure 6
Figure 6 Diagram

Mechanisms of probiotic action in poultry include competitive exclusion of pathogens, production of bacteriocins, enhancement of intestinal barrier integrity, and stimulation of mucosal immune responses.

Probiotics, Prebiotics, and Phytogenic Substances for Optimizing Gut Health in Poultry.

Figure 7
Figure 7 Diagram

Prebiotic supplementation in poultry diets selectively promotes beneficial cecal microorganisms, particularly Bifidobacterium and Lactobacillus, leading to increased short-chain fatty acid production and improved gut barrier function.

Probiotics, Prebiotics, and Phytogenic Substances for Optimizing Gut Health in Poultry.

Figure 1. Inflammatory bowel diseases (IBD), activation of the nuclear factor-kB (NF-kB), and the possible roles of phytochemicals against this pathway activation during these diseases. ↑, increase; TLRs, Toll-like receptors; IKKα, IkappaB kinase alfa; IKK
Figure 6 Diagram

Inflammatory bowel diseases are associated with activation of the NF-kB signaling pathway. This diagram illustrates how various phytochemicals may counteract NF-kB pathway activation through inhibition of Toll-like receptors, IKK complex, and downstream transcriptional targets in IBD.

Phytochemicals and Regulation of NF-kB in Inflammatory Bowel Diseases: An Overview of …

Figure 218
Figure 218 Diagram

Supplementary figure from a comprehensive review of phytochemical effects on NF-kB regulation in inflammatory bowel disease. The review examines multiple plant-derived compounds with potential to attenuate chronic intestinal inflammation through modulation of key signaling pathways.

Phytochemicals and Regulation of NF-kB in Inflammatory Bowel Diseases: An Overview of …

Figure 10
Figure 10 Diagram

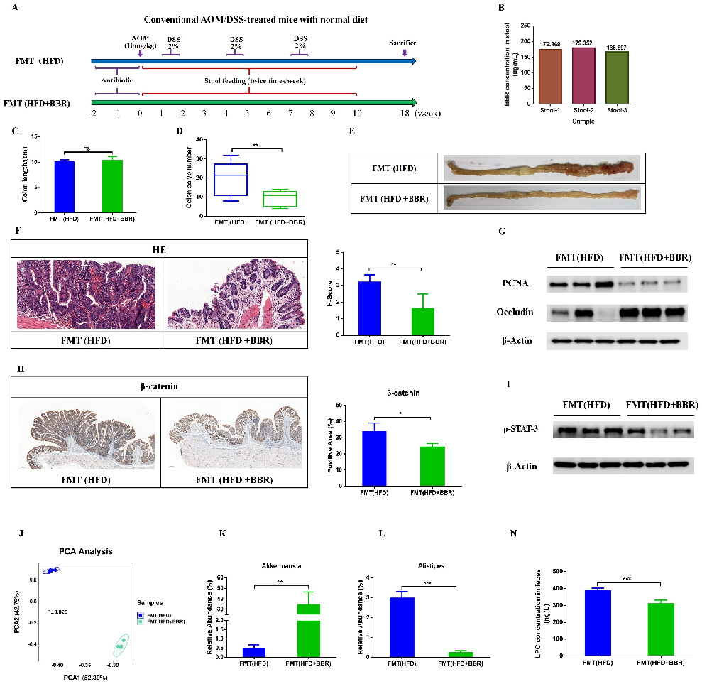
A proposed mechanistic model illustrates how berberine inhibits high-fat diet-associated colorectal cancer through gut microbiota remodeling, reduced lysophosphatidic acid production, and modulation of downstream oncogenic signaling.

Berberine inhibits high fat diet-associated colorectal cancer through modulation of the gut …

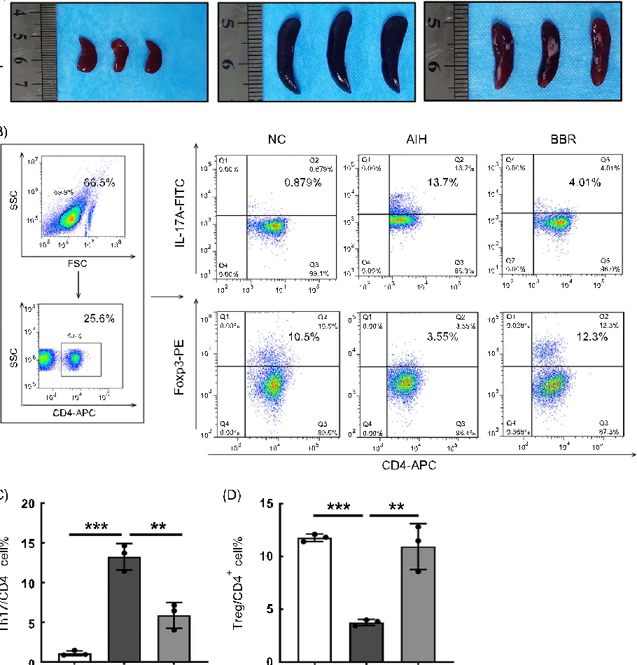
BBR
Figure 17 Diagram

Graphical summary of berberine's mechanism of action in alleviating concanavalin A-induced autoimmune hepatitis in mice, highlighting its role in modulating the gut microbiota and restoring intestinal barrier integrity.

Berberine alleviates concanavalin A-induced autoimmune hepatitis in mice by modulating the gut …