Skip to main content
GutCited

Processus de recherche

174 figures issues de recherches évaluées par des pairs

Tous Saccharomyces boulardii Lactobacillus acidophilus Bifidobacterium lactis Lactobacillus plantarum Bifidobacterium longum Bifidobacterium bifidum Lactobacillus gasseri Bacillus coagulans Inulin Fructooligosaccharides (FOS) Galactooligosaccharides (GOS) Psyllium Husk Lactase Pancreatic Enzymes (Pancrelipase) Alpha-Galactosidase L-Glutamine N-Acetyl Cysteine (NAC) Peppermint Oil Ginger Berberine Curcumin Zinc Vitamin D Vitamin A Butyrate (Sodium/Calcium Butyrate) Omega-3 Fatty Acids (EPA/DHA) Medium-Chain Triglycerides (MCT Oil) Bovine Colostrum Aloe Vera (Inner Leaf Gel)
All Types Chart Diagram Photograph Flowchart Forest Plot Micrograph Other
Figure 10
Figure 10

A comprehensive overview of gut health optimization strategies in poultry production compares the efficacy of probiotics, prebiotics, phytogenics, and synbiotics across key performance indicators and immune parameters.

Probiotics, Prebiotics, and Phytogenic Substances for Optimizing Gut Health in Poultry.

Figure 1
Figure 1

The Canadian Association of Gastroenterology clinical practice guideline provides an evidence-based framework for managing irritable bowel syndrome, covering diagnosis, dietary modifications, pharmacological treatments, and psychological interventions.

Canadian Association of Gastroenterology Clinical Practice Guideline for the Management of Irritable …

The consensus group concluded that while studies suggest benefits with probiotic therapies overall, and with combination
Figure 3

Evidence evaluation for probiotic therapies in IBS suggests overall benefit, particularly with combination probiotic preparations. Strain-specific recommendations remain difficult due to heterogeneity in study designs and products evaluated.

Canadian Association of Gastroenterology Clinical Practice Guideline for the Management of Irritable …

Figure 4
Figure 4

Dietary interventions for IBS include the low-FODMAP diet, which has demonstrated efficacy in reducing bloating, abdominal pain, and altered bowel habits. A dietitian-guided three-phase approach (restriction, reintroduction, personalization) is recommended.

Canadian Association of Gastroenterology Clinical Practice Guideline for the Management of Irritable …

Figure 6
Figure 6

Antispasmodic agents including peppermint oil, pinaverium, and trimebutine receive conditional recommendations for IBS symptom management. Evidence quality varies across specific agents.

Canadian Association of Gastroenterology Clinical Practice Guideline for the Management of Irritable …

Figure 8
Figure 8

Summary recommendations across all therapeutic categories for IBS are presented with corresponding evidence quality ratings and strength of recommendation. The guideline emphasizes shared decision-making with patients.

Canadian Association of Gastroenterology Clinical Practice Guideline for the Management of Irritable …

Figure 6
Figure 6

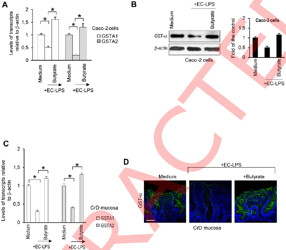
Western blot analysis of phosphorylated signaling proteins in LPS-treated intestinal cells shows reduced inflammatory cascade activation in the presence of butyrate.

Butyrate attenuates lipopolysaccharide-induced inflammation in intestinal cells and Crohn's mucosa through modulation …

Figure 1
Figure 1

Summary of systematic review findings on over-the-counter therapies for chronic constipation, synthesizing evidence from randomized controlled trials evaluating fiber supplements, osmotic laxatives, and stimulant laxatives.

Efficacy and Safety of Over-the-Counter Therapies for Chronic Constipation: An Updated Systematic …

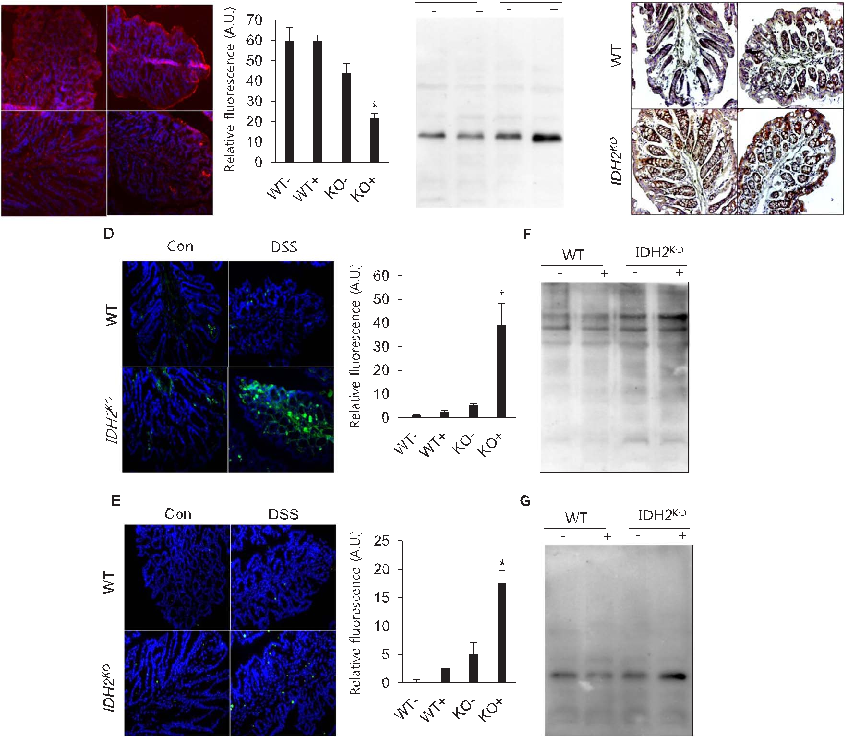
Figure 4
Figure 4

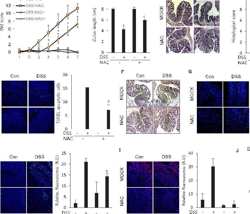
Increased susceptibility of IDH2-deficient mice to dextran sodium sulfate-induced colitis.

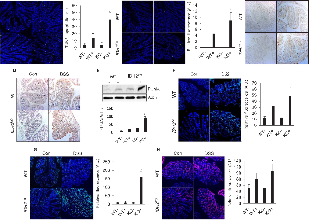
Figure 5
Figure 5

Increased susceptibility of IDH2-deficient mice to dextran sodium sulfate-induced colitis.

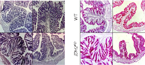
Figure 6
Figure 6

Increased susceptibility of IDH2-deficient mice to dextran sodium sulfate-induced colitis.

Figure 7
Figure 7

Increased susceptibility of IDH2-deficient mice to dextran sodium sulfate-induced colitis.

Figure 5
Figure 5

Selenium-Containing Amino Acids Protect Dextran Sulfate Sodium-Induced Colitis via Ameliorating Oxidative Stress …

Figure 6
Figure 6

Selenium-Containing Amino Acids Protect Dextran Sulfate Sodium-Induced Colitis via Ameliorating Oxidative Stress …

Figure 3 Histological examinations of effects of selenium-containing amino acids on DSS-induced IBD in mice. (A) Representative H&E-stained colon sections of each group (scale bar, 200 μm); (B) Histological scoring of mice treated with selenium-contai
Figure 7

Figure 3 Histological examinations of effects of selenium-containing amino acids on DSS-induced IBD in mice. (A) Representative H&E-stained colon sections of each group (scale bar, 200 μm); (B) Histological scoring …

Selenium-Containing Amino Acids Protect Dextran Sulfate Sodium-Induced Colitis via Ameliorating Oxidative Stress …

Figure 8
Figure 8

Selenium-Containing Amino Acids Protect Dextran Sulfate Sodium-Induced Colitis via Ameliorating Oxidative Stress …

Figure 9
Figure 9

Selenium-Containing Amino Acids Protect Dextran Sulfate Sodium-Induced Colitis via Ameliorating Oxidative Stress …

Figure 6 Effects of selenium-containing amino acids on biochemical test parameters in DSS-induced IBD in mice. Serum levels of (A) ALT, (B) AST, (C) BUN, and (D) CRE in different groups. Differences were assessed via one-way analysis of variance (ANOVA) w
Figure 10

Figure 6 Effects of selenium-containing amino acids on biochemical test parameters in DSS-induced IBD in mice. Serum levels of (A) ALT, (B) AST, (C) BUN, and (D) CRE in different …

Selenium-Containing Amino Acids Protect Dextran Sulfate Sodium-Induced Colitis via Ameliorating Oxidative Stress …

Figure 7 Histological examination of the safety of selenium-containing amino acids. Lung, kidney, heart, liver, and spleen tissues were collected, H&E stained, and analyzed for the safety profile of selenium-containing amino acids. Scale bar is 100 μm
Figure 11

Figure 7 Histological examination of the safety of selenium-containing amino acids. Lung, kidney, heart, liver, and spleen tissues were collected, H&E stained, and analyzed for the safety profile of selenium-containing …

Selenium-Containing Amino Acids Protect Dextran Sulfate Sodium-Induced Colitis via Ameliorating Oxidative Stress …

Figure 4
Figure 4

Formulation, characterization, and evaluation of curcumin-loaded ginger-derived nanovesicles for anti-colitis activity.

Figure 8
Figure 8

Formulation, characterization, and evaluation of curcumin-loaded ginger-derived nanovesicles for anti-colitis activity.

Figure 9
Figure 9

Formulation, characterization, and evaluation of curcumin-loaded ginger-derived nanovesicles for anti-colitis activity.

Figure 10
Figure 10

Formulation, characterization, and evaluation of curcumin-loaded ginger-derived nanovesicles for anti-colitis activity.

Figure 11
Figure 11

Formulation, characterization, and evaluation of curcumin-loaded ginger-derived nanovesicles for anti-colitis activity.

Page 1 sur 8