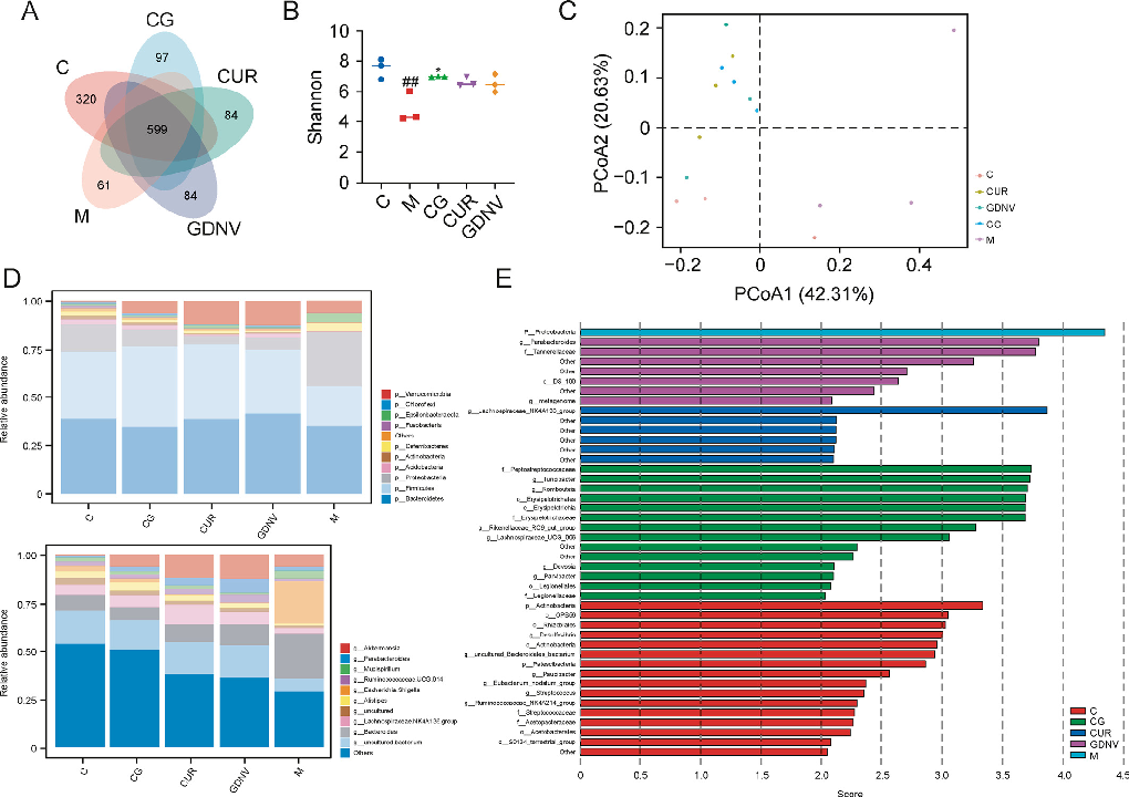
Figure 11
907 × 1262px
· 980,9 Kio
Source Paper
Formulation, characterization, and evaluation of curcumin-loaded ginger-derived nanovesicles for anti-colitis activity.Cite This Figure
 > Source: Shengjie Huang et al. "Formulation, characterization, and evaluation of curcumin-loaded ginger-derived ." *Journal of pharmaceutical analysis*, 2024. PMID: [39834559](https://pubmed.ncbi.nlm.nih.gov/39834559/)
<figure> <img src="https://pdfs.citedhealth.com/figures/39834559/180.png" alt="Figure 11" /> <figcaption>Figure 11. Figure 11<br> Source: Shengjie Huang et al. "Formulation, characterization, and evaluation of curcumin-loaded ginger-derived ." <em>Journal of pharmaceutical analysis</em>, 2024. PMID: <a href="https://pubmed.ncbi.nlm.nih.gov/39834559/">39834559</a></figcaption> </figure>