Skip to main content
GutCited

Curcumin Figures

37 figures from peer-reviewed research

All Aloe Vera (Inner Leaf Gel) Alpha-Galactosidase Bacillus coagulans Berberine Bifidobacterium bifidum Bifidobacterium lactis Bifidobacterium longum Bovine Colostrum Butyrate (Sodium/Calcium Butyrate) Curcumin Fructooligosaccharides (FOS) Galactooligosaccharides (GOS) Ginger Inulin Lactase Lactobacillus acidophilus Lactobacillus gasseri Lactobacillus plantarum L-Glutamine Medium-Chain Triglycerides (MCT Oil) N-Acetyl Cysteine (NAC) Omega-3 Fatty Acids (EPA/DHA) Pancreatic Enzymes (Pancrelipase) Peppermint Oil Psyllium Husk Saccharomyces boulardii Vitamin A Vitamin D Zinc
All Types Chart Diagram Photograph Flowchart Forest Plot Micrograph Other
Figure 8
Figure 8

Formulation, characterization, and evaluation of curcumin-loaded ginger-derived nanovesicles for anti-colitis activity.

Figure 9
Figure 9

Formulation, characterization, and evaluation of curcumin-loaded ginger-derived nanovesicles for anti-colitis activity.

Figure 10
Figure 10

Formulation, characterization, and evaluation of curcumin-loaded ginger-derived nanovesicles for anti-colitis activity.

Figure 11
Figure 11

Formulation, characterization, and evaluation of curcumin-loaded ginger-derived nanovesicles for anti-colitis activity.

Figure 12
Figure 12

Formulation, characterization, and evaluation of curcumin-loaded ginger-derived nanovesicles for anti-colitis activity.

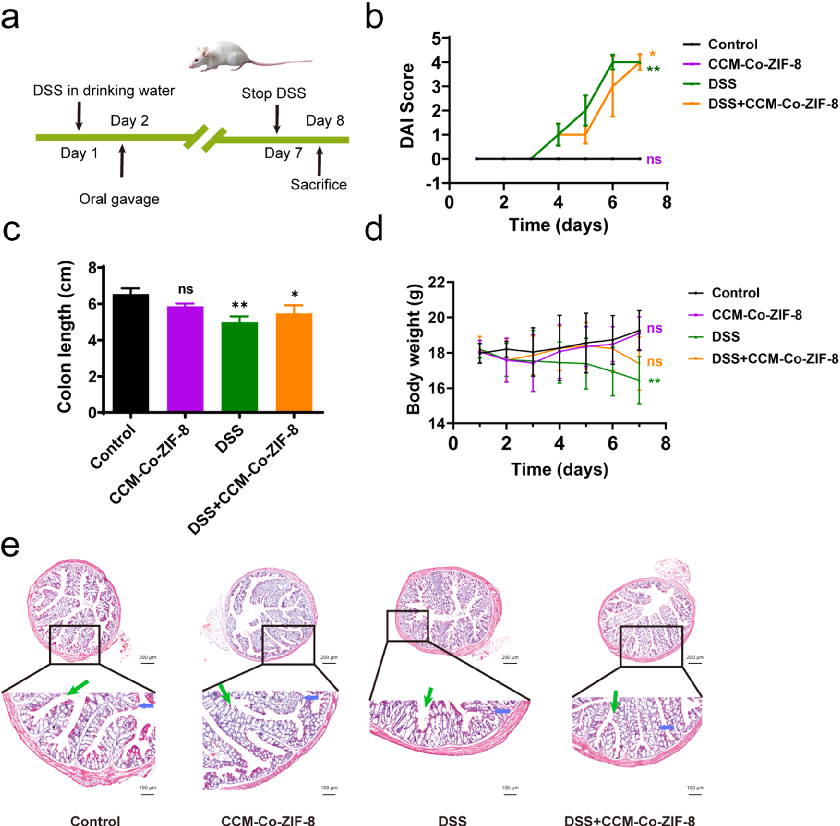
Figure 6
Figure 6

Curcumin-Encapsulated Co-ZIF-8 for Ulcerative Colitis Therapy: ROS Scavenging and Macrophage Modulation Effects.

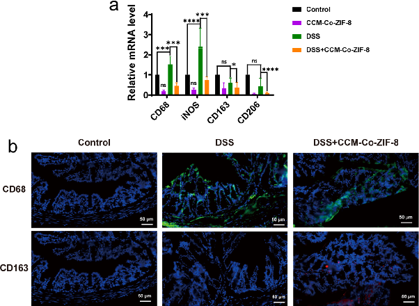
Figure 8
Figure 8

Curcumin-Encapsulated Co-ZIF-8 for Ulcerative Colitis Therapy: ROS Scavenging and Macrophage Modulation Effects.

Figure 9
Figure 9

Curcumin-Encapsulated Co-ZIF-8 for Ulcerative Colitis Therapy: ROS Scavenging and Macrophage Modulation Effects.

Figure 10
Figure 10

Curcumin-Encapsulated Co-ZIF-8 for Ulcerative Colitis Therapy: ROS Scavenging and Macrophage Modulation Effects.

Figure 11
Figure 11

Curcumin-Encapsulated Co-ZIF-8 for Ulcerative Colitis Therapy: ROS Scavenging and Macrophage Modulation Effects.

Figure 12
Figure 12

Curcumin-Encapsulated Co-ZIF-8 for Ulcerative Colitis Therapy: ROS Scavenging and Macrophage Modulation Effects.

Figure 13
Figure 13

Curcumin-Encapsulated Co-ZIF-8 for Ulcerative Colitis Therapy: ROS Scavenging and Macrophage Modulation Effects.

Fig. 1: Schematic diagram of article selection
Figure 1

Fig. 1: Schematic diagram of article selection

Turmeric for Treatment of Irritable Bowel Syndrome: A Systematic Review of Population-Based …

Page 2 of 2