Skip to main content
GutCited

Vitamin D Figures

24 figures from peer-reviewed research

All Aloe Vera (Inner Leaf Gel) Alpha-Galactosidase Bacillus coagulans Berberine Bifidobacterium bifidum Bifidobacterium lactis Bifidobacterium longum Bovine Colostrum Butyrate (Sodium/Calcium Butyrate) Curcumin Fructooligosaccharides (FOS) Galactooligosaccharides (GOS) Ginger Inulin Lactase Lactobacillus acidophilus Lactobacillus gasseri Lactobacillus plantarum L-Glutamine Medium-Chain Triglycerides (MCT Oil) N-Acetyl Cysteine (NAC) Omega-3 Fatty Acids (EPA/DHA) Pancreatic Enzymes (Pancrelipase) Peppermint Oil Psyllium Husk Saccharomyces boulardii Vitamin A Vitamin D Zinc
All Types Chart Diagram Photograph Flowchart Forest Plot Micrograph Other
Figure 5
Figure 5 Chart

Animal models of colitis demonstrate that vitamin D deficiency exacerbates intestinal inflammation, while supplementation or VDR activation attenuates disease severity. These findings support a mechanistic link between vitamin D status and IBD pathophysiology.

The Role of Vitamin D in Inflammatory Bowel Disease: Mechanism to Management.

Figure 1. Vitamin D and barrier function in the gastrointestinal tract. Schematic representation of the expression of the vitamin D receptor (VDR) and vitamin D-activating enzyme (CYP27B1) in human colonic epithelial cells, antigen presenting cells such a
Figure 6 Diagram

Vitamin D receptor expression and vitamin D-activating enzyme CYP27B1 are present in human colonic epithelial cells, enabling local production of active calcitriol. This paracrine signaling enhances tight junction integrity and antimicrobial defense at the mucosal surface.

The Role of Vitamin D in Inflammatory Bowel Disease: Mechanism to Management.

Figure 1 Epithelial mechanisms of vitamin D: (1) increased VDR activity is shown to repress NF-κB-dependent epithelial apoptosis pathways in experimental colitis. (2) Claudin-2 (CL-2), a paracellular cation channel involved in barrier formation, seems to
Figure 1 Diagram

Epithelial mechanisms of vitamin D in IBD, illustrating VDR-mediated NF-kB suppression, claudin-2 regulation at the paracellular barrier, and other pathways through which vitamin D influences intestinal inflammation.

Managing vitamin D deficiency in inflammatory bowel disease.

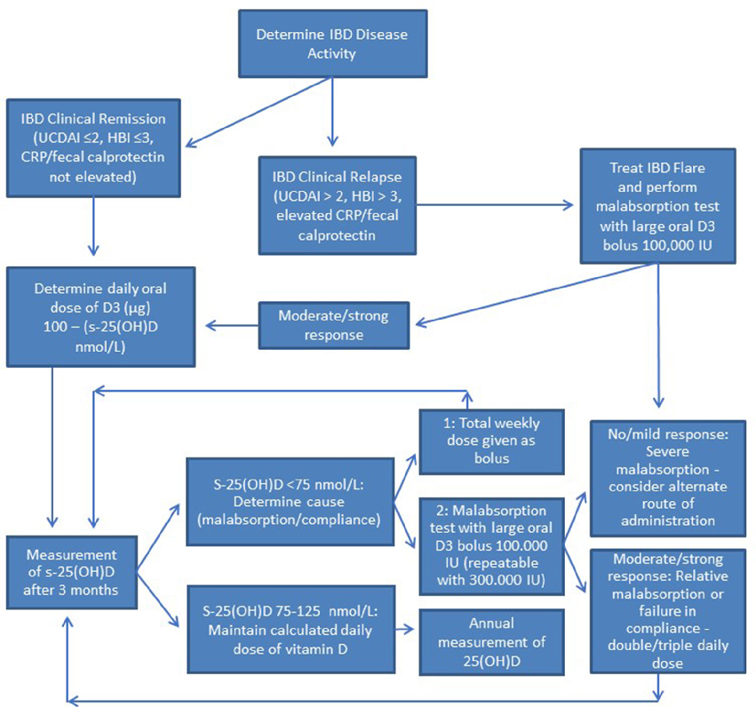
Figure 2 Approach to 25(OH)D supplementation in patients with IBD. Determining adequate daily dose as (target s-25(OH)D level – current s-25(OH)D level) µg. If target level is not reached within 3 months, administration as weekly bolus should be tried. If
Figure 2 Flowchart

Clinical algorithm for vitamin D supplementation in IBD patients, showing dose calculation based on target 25(OH)D levels, escalation to weekly bolus if targets are unmet, and malabsorption workup considerations.

Managing vitamin D deficiency in inflammatory bowel disease.

Vitamin D is increasingly viewed as an immune modulator capable of directly impacting both innate and adaptive immune responses (Figure 2). Given that almost all immune cells express VDR,2 it is not surprising that vitamin D is closely correlated with imm
Figure 1 Diagram

Vitamin D's multifaceted role as an immune modulator is discussed, noting that nearly all immune cells express the vitamin D receptor and that deficiency is closely correlated with increased susceptibility to immune-mediated diseases.

The Role of Vitamin D in Immune System and Inflammatory Bowel Disease.

Figure 2 Vitamin D impacts the innate and adaptive immunity (By Figdraw (www.figdraw.com)). Notes: In innate immunity, vitamin D inhibit LPS-induced p38 activation and IL-6 and TNF-α production by monocytes, and downregulate TLR-9 expression after stimula
Figure 2 Diagram

Vitamin D impacts on innate and adaptive immunity are illustrated, showing inhibition of LPS-induced p38 activation, suppression of IL-6 and TNF-alpha by monocytes, and downregulation of TLR-9 expression in immune cells.

The Role of Vitamin D in Immune System and Inflammatory Bowel Disease.

Figure 3 Vitamin D influence the development of IBD by directly impacting intestinal immunity, microbiota and the intestinal mucosal barrier. Notes: “↑” = increase/up-regulated; “↓” = decrease/down-regulated. Abbreviations: VDR, vitamin D receptor; ZO-1,
Figure 3 Diagram

Vitamin D's influence on inflammatory bowel disease development is depicted through three interconnected pathways: intestinal immune regulation, microbiota composition, and mucosal barrier integrity.

The Role of Vitamin D in Immune System and Inflammatory Bowel Disease.

Figure 1: Flow chart of the study
Figure 1 Flowchart

Flow chart of the randomized controlled trial evaluating vitamin D supplementation in adolescents with IBS, detailing patient screening, randomization, intervention, and outcome assessment stages.

Vitamin D supplementation in adolescents with irritable bowel syndrome: Is it useful? …

Fig 1. Workflow and DNA microarray analysis. Workflow in the acquisition of an IBS genetic “fingerprint” from patient sample to transcriptomic analysis. Differentially expressed genes from mucosal tissue biopsy samples in the sigmoid colon of patients dia
Figure 2 Chart

Workflow and DNA microarray analysis. Workflow in the acquisition of an IBS genetic “fingerprint” from patient sample to transcriptomic analysis.

Identification of putative transcriptomic biomarkers in irritable bowel syndrome (IBS): Differential gene …

Fig 2. Gene expression fold change in IBS patients relative to control patients using RT-qPCR testing. In total, 29 genes of interest were evaluated with only 23 being reported here (only those genes with at least two independent RT-qPCR plate replicates
Figure 3 Chart

Gene expression fold change in IBS patients relative to control patients using RT-qPCR testing. In total, 29 genes of interest were evaluated with only 23 being reported here (only those genes with at least two independent RT-qPCR plate replicates are included).

Identification of putative transcriptomic biomarkers in irritable bowel syndrome (IBS): Differential gene …

Fig 3. IBS-Associated gene regulation by 1,25D. The mRNA levels of each gene were determined using quantitative real-time polymerase chain reaction (RTqPCR) for a total of three to six replicates. Values are reported as fold change relative to pooled cont
Figure 4 Chart

IBS-Associated gene regulation by 1,25D. The mRNA levels of each gene were determined using quantitative real-time polymerase chain reaction (RTqPCR) for a total of three to six replicates.

Identification of putative transcriptomic biomarkers in irritable bowel syndrome (IBS): Differential gene …

Figure 1 : The screening and treatment algorithm for patients with IBD regarding bone health. This algorithm summarises and simplifies the above screening recommendations and is intended as a practical aid.
Figure 2

Figure 1 : The screening and treatment algorithm for patients with IBD regarding bone health. This algorithm summarises and simplifies the above screening recommendations and is intended as a practical …

Bone health in patients with inflammatory bowel disease.

Figure 1. Effects of C. butyricum and 25-hydroxyvitamin D3 on the latency-to-lie time, tibial content of calcium and phosphorus, BMD and bone-breaking strengthen of broilers. (A) LTL. (B) calcium. (C) phosphorus. (D) BMD. (E) bone-breaking strengthen. (F)
Figure 1 Chart

Effects of dietary Clostridium butyricum and 25-hydroxyvitamin D3 supplementation on latency-to-lie time in a poultry model, indicating improvements in leg health and bone strength.

Dietary Clostridium butyricum and 25-Hydroxyvitamin D3 modulate bone metabolism of broilers through …

Figure 2
Figure 2 Chart

Experimental data from a study on dietary Clostridium butyricum and 25-hydroxyvitamin D3 and their combined effects on bone metabolism through gut microbiota modulation in poultry.

Dietary Clostridium butyricum and 25-Hydroxyvitamin D3 modulate bone metabolism of broilers through …

Figure 4. Effects of Clostridium butyricum and 25-hydroxyvitamin D3 on the hypothalamic and intestinal brain-gut peptides in broilers. (A) Caecal 5-HT content. (B) Caecal DA content. (C) Caecal GLP-1 content. (D) Ileal PYY content. (E) Hypothalamic 5-HT c
Figure 3 Chart

Hypothalamic signaling pathway analysis in poultry fed Clostridium butyricum and 25-hydroxyvitamin D3, examining effects on bone metabolism regulatory mechanisms.

Dietary Clostridium butyricum and 25-Hydroxyvitamin D3 modulate bone metabolism of broilers through …

Figure 5. Effects of Clostridium butyricum and 25-hydroxyvitamin D3 on caecal SCFAs in broilers. (A) acetic acid level. (B) propionic acid level. (C) isobutyric level. (D) butyric level. (E) isovaleric level. (F) valeric level. Con birds fed basal diet wi
Figure 4 Chart

Caecal short-chain fatty acid (SCFA) concentrations in poultry supplemented with Clostridium butyricum and 25-hydroxyvitamin D3, linking gut fermentation products to bone metabolism modulation.

Dietary Clostridium butyricum and 25-Hydroxyvitamin D3 modulate bone metabolism of broilers through …

Figure 6. Effects of Clostridium butyricum and 25-hydroxyvitamin D3 on metagenome of broilers’ caecal microflora. (A) gene number venn graph. (B) core_Pan gene dilution curve. (C) species relative abundance histogram display based on genus level. (D) speci
Figure 5 Chart

Metagenomic analysis of caecal microbiota in poultry receiving Clostridium butyricum and 25-hydroxyvitamin D3 supplementation, revealing shifts in microbial community structure.

Dietary Clostridium butyricum and 25-Hydroxyvitamin D3 modulate bone metabolism of broilers through …

Figure 7. Effects of Clostridium butyricum and 25-hydroxyvitamin D3 on caecal microflora on genus and species levels in broilers. (A) top 12 distinguished genus based on Kruskal_Wallis analysis; (B) top 12 distinguished species based on Kruskal_Wallis anal
Figure 6 Chart

Caecal microbial composition data from poultry treated with Clostridium butyricum and 25-hydroxyvitamin D3, showing taxonomic-level changes associated with improved bone metabolism.

Dietary Clostridium butyricum and 25-Hydroxyvitamin D3 modulate bone metabolism of broilers through …

Figure 8. Effects of Clostridium butyricum and 25-hydroxyvitamin D3 on KEGG metabolic pathways of caecal microflora in broilers based on metagenomics. (A) Functional level PCA analysis. (B) Functional level PCoA analysis. (C) Heatmap of KEGG pathways. (D)
Figure 7 Chart

Metagenomic analysis of caecal microbiota in poultry receiving Clostridium butyricum and 25-hydroxyvitamin D3 supplementation, revealing shifts in microbial community structure.

Dietary Clostridium butyricum and 25-Hydroxyvitamin D3 modulate bone metabolism of broilers through …

Figure 2
Figure 2

Overweight and vitamin D deficiency are common in patients with irritable bowel …

*= combination pills. Values are given as number (percentage). Differences were calculated between the two IBS cohorts by Fisher´s exact test. P< 0.05 was considered statistically significant
Figure 3

*= combination pills. Values are given as number (percentage). Differences were calculated between the two IBS cohorts by Fisher´s exact test. P< 0.05 was considered statistically significant

Overweight and vitamin D deficiency are common in patients with irritable bowel …

Figure 4
Figure 4

Overweight and vitamin D deficiency are common in patients with irritable bowel …

Figure 5
Figure 5

Overweight and vitamin D deficiency are common in patients with irritable bowel …

Figure 6
Figure 6

Overweight and vitamin D deficiency are common in patients with irritable bowel …