Skip to main content
GutCited

Bovine Colostrum Figures

6 figures from peer-reviewed research

All Aloe Vera (Inner Leaf Gel) Alpha-Galactosidase Bacillus coagulans Berberine Bifidobacterium bifidum Bifidobacterium lactis Bifidobacterium longum Bovine Colostrum Butyrate (Sodium/Calcium Butyrate) Curcumin Fructooligosaccharides (FOS) Galactooligosaccharides (GOS) Ginger Inulin Lactase Lactobacillus acidophilus Lactobacillus gasseri Lactobacillus plantarum L-Glutamine Medium-Chain Triglycerides (MCT Oil) N-Acetyl Cysteine (NAC) Omega-3 Fatty Acids (EPA/DHA) Pancreatic Enzymes (Pancrelipase) Peppermint Oil Psyllium Husk Saccharomyces boulardii Vitamin A Vitamin D Zinc
All Types Chart Diagram Photograph Flowchart Forest Plot Micrograph Other
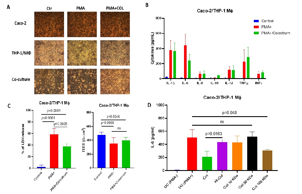
Figure 6
Figure 6 Chart

Extended analysis of bovine colostrum's effects on inflammatory cytokine profiles in the Caco-2/THP-1 co-culture system, demonstrating dose-dependent immunomodulatory activity.

Understanding the Immunomodulatory Effects of Bovine Colostrum: Insights into IL-6/IL-10 Axis-Mediated Inflammatory …

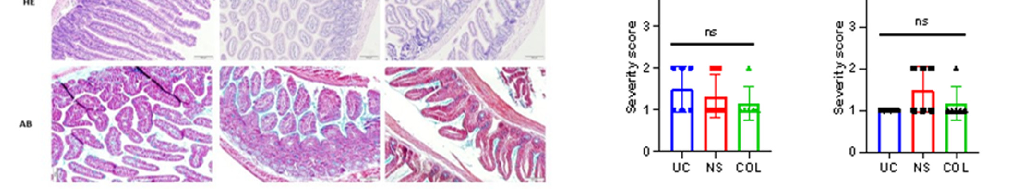
Figure 7
Figure 7 Chart

Supplementary immunological data showing bovine colostrum's influence on macrophage-mediated inflammation, with particular focus on the balance between pro- and anti-inflammatory responses.

Understanding the Immunomodulatory Effects of Bovine Colostrum: Insights into IL-6/IL-10 Axis-Mediated Inflammatory …

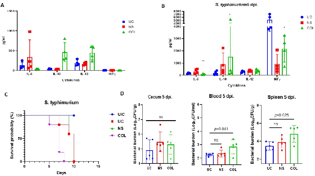
Figure 8
Figure 8 Chart

Additional cytokine measurement data from bovine colostrum-treated cell cultures, comparing IL-6 and IL-10 levels across different treatment conditions.

Understanding the Immunomodulatory Effects of Bovine Colostrum: Insights into IL-6/IL-10 Axis-Mediated Inflammatory …

Figure 9
Figure 9 Chart

Further in vitro data demonstrating bovine colostrum's immunomodulatory capacity, including its effects on PMA-stimulated inflammatory signaling pathways.

Understanding the Immunomodulatory Effects of Bovine Colostrum: Insights into IL-6/IL-10 Axis-Mediated Inflammatory …

Figure 10
Figure 10 Chart

Gene expression or protein analysis data related to the IL-6/IL-10 signaling axis in bovine colostrum-treated macrophage co-cultures.

Understanding the Immunomodulatory Effects of Bovine Colostrum: Insights into IL-6/IL-10 Axis-Mediated Inflammatory …

Figure 11
Figure 11 Chart

Supplementary experimental data from the bovine colostrum immunomodulation study, supporting the role of colostrum bioactive compounds in inflammatory control.

Understanding the Immunomodulatory Effects of Bovine Colostrum: Insights into IL-6/IL-10 Axis-Mediated Inflammatory …