Skip to main content
GutCited

Butyrate (Sodium/Calcium Butyrate) Figure

89 figure da ricerca revisionata da esperti

Tutti Saccharomyces boulardii Lactobacillus acidophilus Bifidobacterium lactis Lactobacillus plantarum Bifidobacterium longum Bifidobacterium bifidum Lactobacillus gasseri Bacillus coagulans Inulin Fructooligosaccharides (FOS) Galactooligosaccharides (GOS) Psyllium Husk Lactase Pancreatic Enzymes (Pancrelipase) Alpha-Galactosidase L-Glutamine N-Acetyl Cysteine (NAC) Peppermint Oil Ginger Berberine Curcumin Zinc Vitamin D Vitamin A Butyrate (Sodium/Calcium Butyrate) Omega-3 Fatty Acids (EPA/DHA) Medium-Chain Triglycerides (MCT Oil) Bovine Colostrum Aloe Vera (Inner Leaf Gel)
All Types Chart Diagram Photograph Flowchart Forest Plot Micrograph Other
Figure 1
Figure 1 Diagram

The intestinal microbiota in ulcerative colitis patients shows characteristic dysbiosis patterns, with reduced microbial diversity and altered composition compared to healthy individuals. Key bacterial phyla such as Firmicutes and Bacteroidetes are disproportionately affected.

Relationship between intestinal microbiota and ulcerative colitis: Mechanisms and clinical application of …

Figure 2
Figure 2 Chart

Butyrate and other short-chain fatty acid concentrations measured in the in vitro fermentation model show significant increases following supplementation with targeted bacterial strains.

Butyrate-producing bacteria supplemented in vitro to Crohn's disease patient microbiota increased butyrate …

Figure 3
Figure 3 Chart

Relative abundance shifts in key bacterial taxa after supplementation are displayed, highlighting the engraftment success of introduced butyrate producers.

Butyrate-producing bacteria supplemented in vitro to Crohn's disease patient microbiota increased butyrate …

Figure 4
Figure 4 Chart

pH changes and metabolite profiles in the fermentation vessel over time demonstrate the metabolic impact of butyrate-producing bacterial supplementation.

Butyrate-producing bacteria supplemented in vitro to Crohn's disease patient microbiota increased butyrate …

Figure 5
Figure 5 Chart

Diversity indices comparing baseline Crohn's disease microbiota to supplemented samples suggest partial restoration of microbial community richness.

Butyrate-producing bacteria supplemented in vitro to Crohn's disease patient microbiota increased butyrate …

Figure 6
Figure 6 Chart

Correlation analysis between butyrate concentration increases and shifts in specific bacterial genera reveals ecological relationships within the supplemented microbiota.

Butyrate-producing bacteria supplemented in vitro to Crohn's disease patient microbiota increased butyrate …

Figure 2
Figure 2 Chart

Gut microbiota alpha diversity metrics, including Shannon index and observed species richness, are compared before and after butyrate supplementation. Changes in diversity differ between Crohn's disease and ulcerative colitis subgroups.

Microbiota changes induced by microencapsulated sodium butyrate in patients with inflammatory bowel …

Figure 3
Figure 3 Chart

Beta diversity analysis using principal coordinates reveals shifts in overall microbiota community structure following butyrate supplementation. Separation between pre- and post-treatment samples suggests reproducible compositional changes.

Microbiota changes induced by microencapsulated sodium butyrate in patients with inflammatory bowel …

Figure 6
Figure 6 Diagram

Butyrate modulates immune cell function in the gut mucosa, suppressing pro-inflammatory macrophage and dendritic cell activation while promoting regulatory T-cell differentiation. These immunomodulatory effects contribute to intestinal homeostasis.

Gut Microbial Metabolite Butyrate and Its Therapeutic Role in Inflammatory Bowel Disease: …

Figure 7
Figure 7 Diagram

Dietary fiber fermentation pathways in the colon illustrate how complex carbohydrates are sequentially broken down by microbial consortia, ultimately yielding butyrate, propionate, and acetate as primary end products.

Gut Microbial Metabolite Butyrate and Its Therapeutic Role in Inflammatory Bowel Disease: …

Figure 8
Figure 8 Chart

Clinical evidence from intervention studies suggests that butyrate supplementation, either orally or via enema, may reduce disease activity scores in ulcerative colitis patients. Response rates vary across delivery methods and formulations.

Gut Microbial Metabolite Butyrate and Its Therapeutic Role in Inflammatory Bowel Disease: …

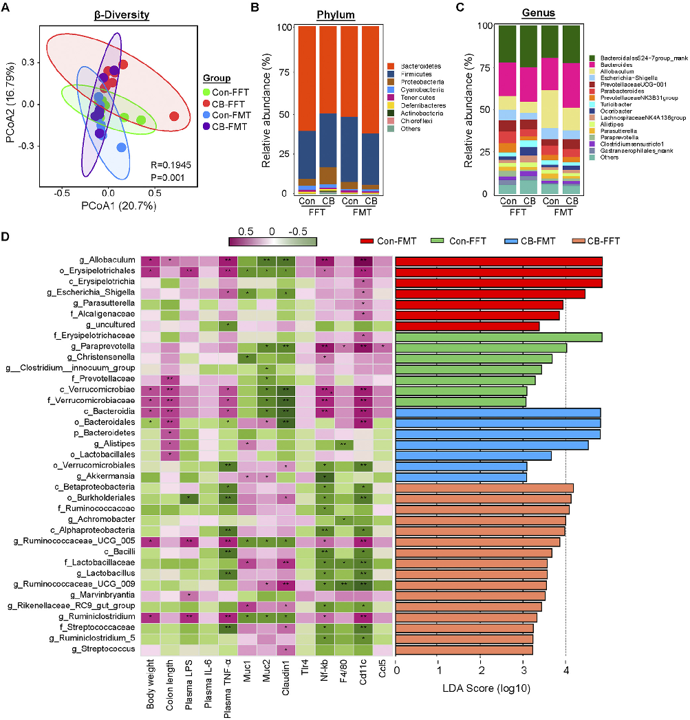
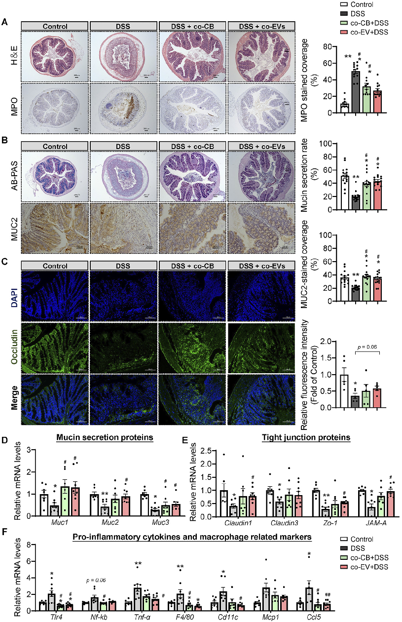
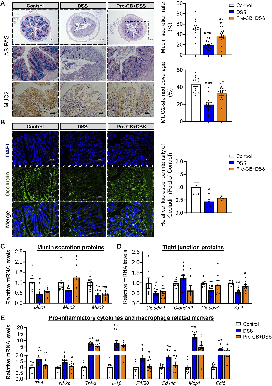
Figure 5
Figure 5 Micrograph

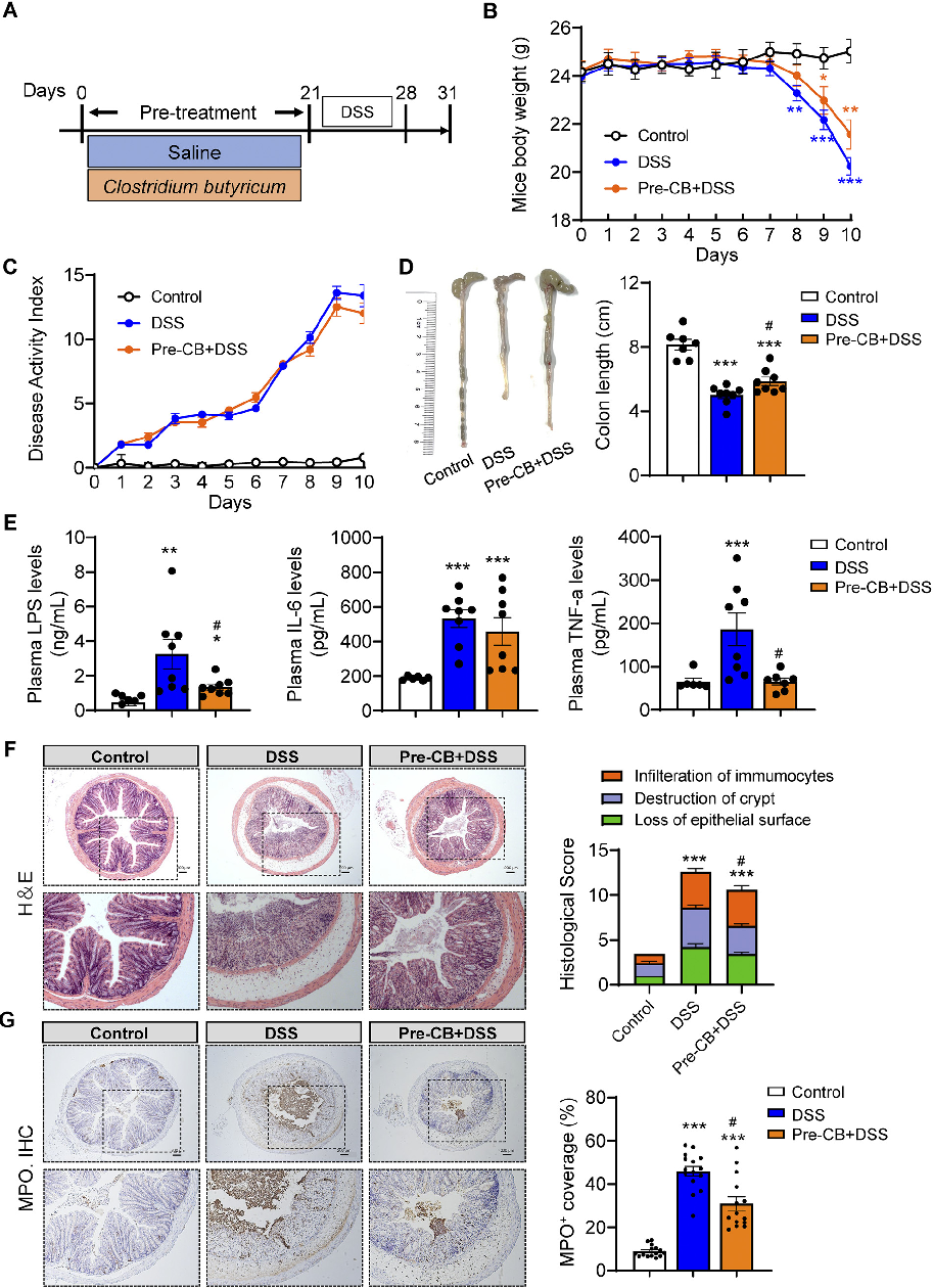
Histological analysis of colonic tissue reveals the extent of inflammatory infiltration and mucosal damage. This figure compares histopathological scores across treatment groups in the acute experimental colitis model.

Clostridium butyricum and Its Derived Extracellular Vesicles Modulate Gut Homeostasis and Ameliorate …

Figure 6
Figure 6 Chart

Pro-inflammatory cytokine levels in colonic tissue were quantified to assess the anti-inflammatory effects of C. butyricum treatment. This figure presents TNF-alpha, IL-6, and IL-1beta expression data across experimental groups.

Clostridium butyricum and Its Derived Extracellular Vesicles Modulate Gut Homeostasis and Ameliorate …

Figure 7
Figure 7 Chart

Tight junction protein expression indicates intestinal barrier integrity. This figure shows changes in occludin, claudin, and ZO-1 levels in colonic tissue following C. butyricum or vesicle treatment.

Clostridium butyricum and Its Derived Extracellular Vesicles Modulate Gut Homeostasis and Ameliorate …

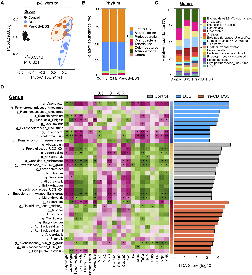
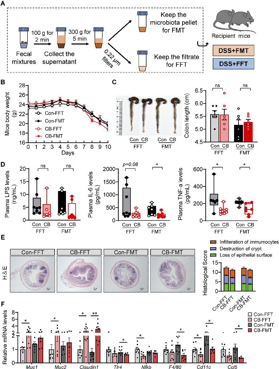
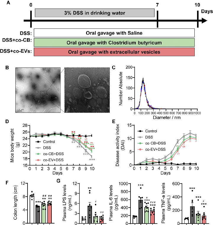
Figure 8
Figure 8 Chart

Gut microbiome composition was analyzed to determine how C. butyricum treatment modulates the intestinal microbial community. This figure presents 16S rRNA sequencing data showing microbial diversity and taxonomic abundance.

Clostridium butyricum and Its Derived Extracellular Vesicles Modulate Gut Homeostasis and Ameliorate …

Figure 9
Figure 9 Chart

Alpha and beta diversity metrics reveal shifts in gut microbial community structure following probiotic intervention. This figure compares microbiome diversity indices between C. butyricum-treated and control groups.

Clostridium butyricum and Its Derived Extracellular Vesicles Modulate Gut Homeostasis and Ameliorate …

Figure 10
Figure 10 Chart

Specific bacterial taxa were differentially abundant in C. butyricum-treated mice compared to controls. This figure highlights the key microbial shifts associated with amelioration of colitis symptoms.

Clostridium butyricum and Its Derived Extracellular Vesicles Modulate Gut Homeostasis and Ameliorate …

Figure 11
Figure 11 Chart

Short-chain fatty acid production in the gut is modulated by C. butyricum colonization. This figure presents metabolomic data on butyrate and other SCFA concentrations in the colonic lumen.

Clostridium butyricum and Its Derived Extracellular Vesicles Modulate Gut Homeostasis and Ameliorate …

Figure 12
Figure 12 Chart

Signaling pathway analysis reveals molecular mechanisms underlying C. butyricum's protective effects. This figure presents Western blot or gene expression data for key inflammatory and barrier-related signaling pathways.

Clostridium butyricum and Its Derived Extracellular Vesicles Modulate Gut Homeostasis and Ameliorate …

Figure 13
Figure 13 Chart

Extracellular vesicles from C. butyricum may directly modulate intestinal epithelial cell responses. This figure presents in vitro data on vesicle uptake and downstream cellular effects in colonic epithelial cultures.

Clostridium butyricum and Its Derived Extracellular Vesicles Modulate Gut Homeostasis and Ameliorate …

Figure 14
Figure 14 Diagram

Comprehensive mechanistic model summarizing how C. butyricum and its extracellular vesicles modulate gut homeostasis. This figure integrates findings on barrier function, immune modulation, and microbiome changes in experimental colitis.

Clostridium butyricum and Its Derived Extracellular Vesicles Modulate Gut Homeostasis and Ameliorate …

Figure 1
Figure 1 Chart

Microbial diversity comparison between healthy children and treatment-naive pediatric patients with newly diagnosed Crohn's disease. Alpha or beta diversity metrics reveal differences in the intestinal microbiome composition at disease onset.

Differences in the intestinal microbiome of healthy children and patients with newly …

Figure 2
Figure 2 Chart

Taxonomic composition analysis showing the relative abundance of major bacterial phyla or families in stool samples from pediatric Crohn's disease patients versus healthy controls.

Differences in the intestinal microbiome of healthy children and patients with newly …

Figure 3
Figure 3 Chart

Principal coordinate analysis or ordination plot illustrating the separation in gut microbial community structure between children with newly diagnosed Crohn's disease and age-matched healthy controls.

Differences in the intestinal microbiome of healthy children and patients with newly …

Pagina 1 di 4