Descrizione
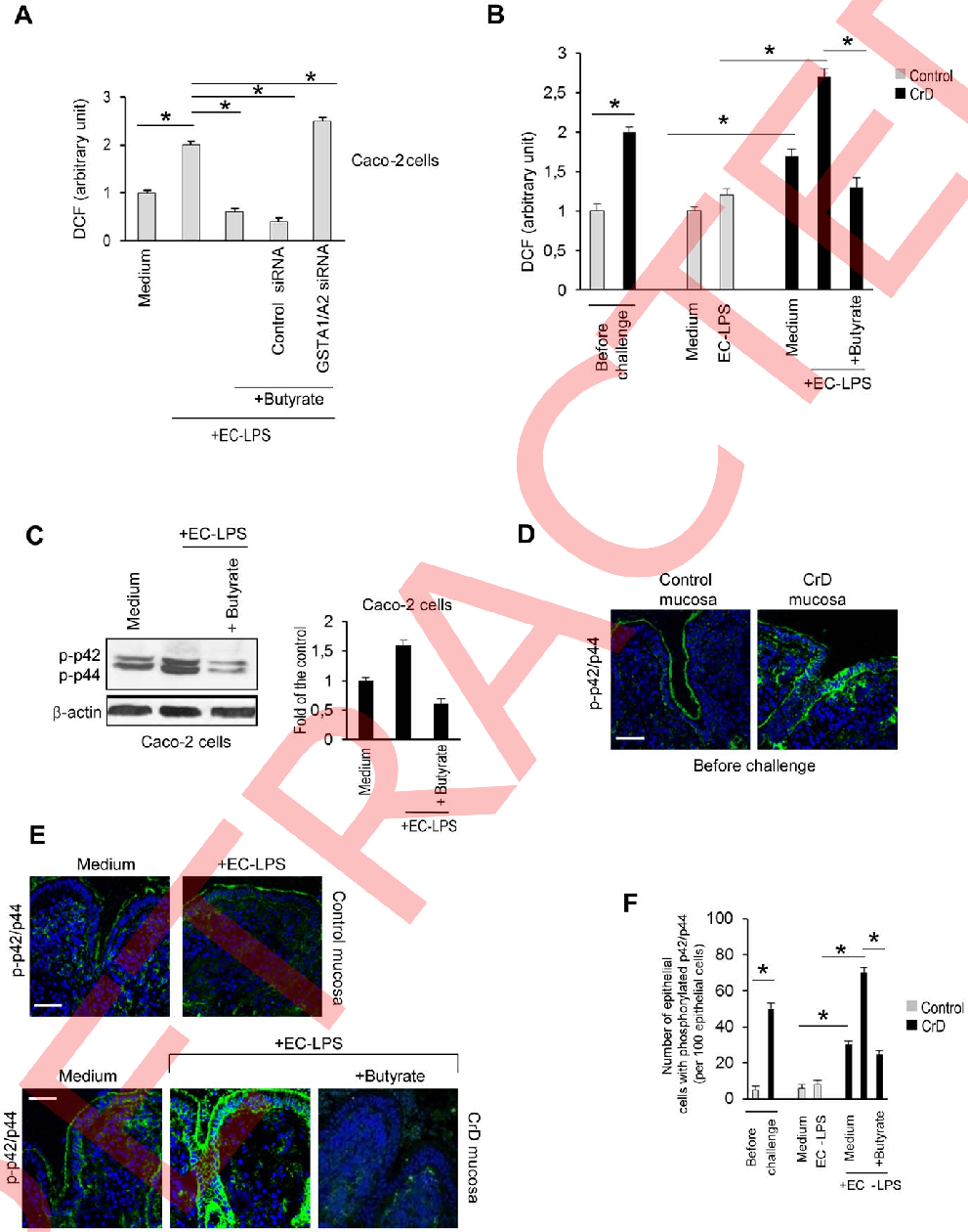
Western blot analysis of phosphorylated signaling proteins in LPS-treated intestinal cells shows reduced inflammatory cascade activation in the presence of butyrate.
More Figures from This Paper
Figure 1
NF-κB signaling pathway activation in intestinal cells is measured with and without butyrate pre-treatment following LPS challenge, demonstrating the short-chain fatty acid's inhibitory capacity.
chart
Figure 3
Gene expression profiles for inflammatory mediators in LPS-stimulated intestinal cells are compared across varying butyrate concentrations, revealing a clear anti-inflammatory dose response.
chart
Figure 4
Cell viability assays confirm that butyrate concentrations used in the inflammation experiments are non-cytotoxic, validating the specificity of observed anti-inflammatory effects.
chart
Figure 5
Transepithelial electrical resistance measurements across intestinal cell monolayers demonstrate butyrate's capacity to maintain epithelial integrity during inflammatory challenge.
chart
Figure 7
Cytokine secretion profiles including IL-6, IL-8, and TNF-α are quantified in cell culture supernatants, with butyrate-treated cells showing significantly attenuated inflammatory responses.
chart
Figure 8
Histone deacetylase activity in intestinal epithelial cells is measured following butyrate exposure, linking epigenetic modulation to the observed anti-inflammatory phenotype.
chartFigure 6
Source Paper
Butyrate attenuates lipopolysaccharide-induced inflammation in intestinal cells and Crohn's mucosa through modulation of antioxidant defense machinery.Cite This Figure
 > Source: Ilaria Russo et al. "Butyrate attenuates lipopolysaccharide-induced inflammation in intestinal cells ." *PloS one*, 2012. PMID: [22412931](https://pubmed.ncbi.nlm.nih.gov/22412931/)
<figure> <img src="https://pdfs.citedhealth.com/figures/22412931/124.png" alt="Western blot analysis of phosphorylated signaling proteins in LPS-treated intestinal cells shows reduced inflammatory cascade activation in the presence of butyrate." /> <figcaption>Figure 6. Western blot analysis of phosphorylated signaling proteins in LPS-treated intestinal cells shows reduced inflammatory cascade activation in the presence of butyrate.<br> Source: Ilaria Russo et al. "Butyrate attenuates lipopolysaccharide-induced inflammation in intestinal cells ." <em>PloS one</em>, 2012. PMID: <a href="https://pubmed.ncbi.nlm.nih.gov/22412931/">22412931</a></figcaption> </figure>