Skip to main content
GutCited

Butyrate (Sodium/Calcium Butyrate) Figures

6 figures issues de recherches évaluées par des pairs

Tous Saccharomyces boulardii Lactobacillus acidophilus Bifidobacterium lactis Lactobacillus plantarum Bifidobacterium longum Bifidobacterium bifidum Lactobacillus gasseri Bacillus coagulans Inulin Fructooligosaccharides (FOS) Galactooligosaccharides (GOS) Psyllium Husk Lactase Pancreatic Enzymes (Pancrelipase) Alpha-Galactosidase L-Glutamine N-Acetyl Cysteine (NAC) Peppermint Oil Ginger Berberine Curcumin Zinc Vitamin D Vitamin A Butyrate (Sodium/Calcium Butyrate) Omega-3 Fatty Acids (EPA/DHA) Medium-Chain Triglycerides (MCT Oil) Bovine Colostrum Aloe Vera (Inner Leaf Gel)
All Types Chart Diagram Photograph Flowchart Forest Plot Micrograph Other
Figure 1
Figure 1 Diagram

The intestinal microbiota in ulcerative colitis patients shows characteristic dysbiosis patterns, with reduced microbial diversity and altered composition compared to healthy individuals. Key bacterial phyla such as Firmicutes and Bacteroidetes are disproportionately affected.

Relationship between intestinal microbiota and ulcerative colitis: Mechanisms and clinical application of …

Figure 6
Figure 6 Diagram

Butyrate modulates immune cell function in the gut mucosa, suppressing pro-inflammatory macrophage and dendritic cell activation while promoting regulatory T-cell differentiation. These immunomodulatory effects contribute to intestinal homeostasis.

Gut Microbial Metabolite Butyrate and Its Therapeutic Role in Inflammatory Bowel Disease: …

Figure 7
Figure 7 Diagram

Dietary fiber fermentation pathways in the colon illustrate how complex carbohydrates are sequentially broken down by microbial consortia, ultimately yielding butyrate, propionate, and acetate as primary end products.

Gut Microbial Metabolite Butyrate and Its Therapeutic Role in Inflammatory Bowel Disease: …

Figure 14
Figure 14 Diagram

Comprehensive mechanistic model summarizing how C. butyricum and its extracellular vesicles modulate gut homeostasis. This figure integrates findings on barrier function, immune modulation, and microbiome changes in experimental colitis.

Clostridium butyricum and Its Derived Extracellular Vesicles Modulate Gut Homeostasis and Ameliorate …

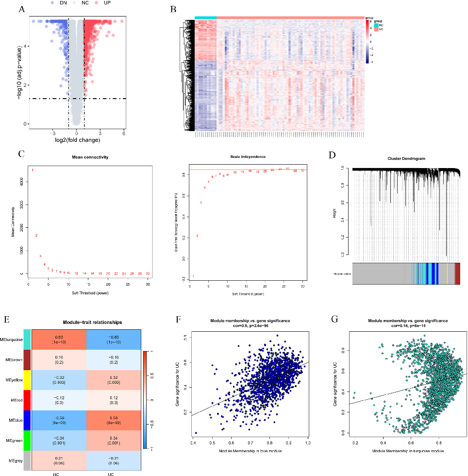
Figure 1
Figure 1 Diagram

Identification of butyrate metabolism-related genes shared between metabolic-associated steatotic liver disease (MASLD) and colorectal cancer, using bioinformatic screening approaches.

Exploring the butyrate metabolism-related shared genes in metabolic associated steatohepatitis and ulcerative …

Figure 4
Figure 4 Diagram

Protein-protein interaction network of butyrate metabolism-related genes implicated in both MASLD and colorectal cancer pathogenesis.

Exploring the butyrate metabolism-related shared genes in metabolic associated steatohepatitis and ulcerative …