Skip to main content
GutCited

Bifidobacterium lactis Figures

11 figures issues de recherches évaluées par des pairs

Tous Saccharomyces boulardii Lactobacillus acidophilus Bifidobacterium lactis Lactobacillus plantarum Bifidobacterium longum Bifidobacterium bifidum Lactobacillus gasseri Bacillus coagulans Inulin Fructooligosaccharides (FOS) Galactooligosaccharides (GOS) Psyllium Husk Lactase Pancreatic Enzymes (Pancrelipase) Alpha-Galactosidase L-Glutamine N-Acetyl Cysteine (NAC) Peppermint Oil Ginger Berberine Curcumin Zinc Vitamin D Vitamin A Butyrate (Sodium/Calcium Butyrate) Omega-3 Fatty Acids (EPA/DHA) Medium-Chain Triglycerides (MCT Oil) Bovine Colostrum Aloe Vera (Inner Leaf Gel)
All Types Chart Diagram Photograph Flowchart Forest Plot Micrograph Other
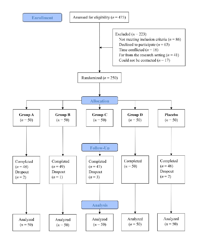
Figure 1
Figure 1 Flowchart

A double-blinded randomized placebo trial evaluated dietary fiber and probiotic formulas for functional constipation. This figure presents the study design, participant flow, or clinical outcomes showing how fiber and probiotic interventions modulated constipation symptoms and gut microbiota.

Effects of dietary fibers or probiotics on functional constipation symptoms and roles …

Figure 2
Figure 2 Chart

Gut microbiota composition changes were associated with symptom improvement in constipated patients receiving fiber or probiotic supplementation. This figure presents microbiome analysis data identifying bacterial taxa of relevance to constipation relief.

Effects of dietary fibers or probiotics on functional constipation symptoms and roles …

Figure 1. The flowchart of study protocol.
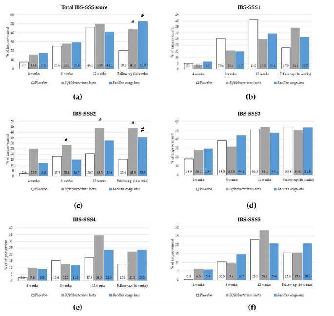
Figure 6 Chart

Supplementary outcome data from the randomized trial evaluating single-strain probiotics for irritable bowel syndrome, comparing gastrointestinal symptom improvements across treatment arms.

The Efficacy and Safety of Single-Strain Probiotic Formulations Containing Bifidobacterium lactis or …

Figure 2. The effect of probiotic intervention on clinical improvement assessed by IBS-SSS scores (a–f). * indicates a statistically significant improvement (p < 0.05) between both the groups given probiotic intervention and the placebo group in the tot
Figure 7 Chart

Probiotic intervention outcomes assessed by IBS Severity Scoring System (IBS-SSS) in a three-arm clinical trial. Both Bifidobacterium lactis BI040 and Bacillus coagulans BC300 groups showed statistically significant improvement in total IBS-SSS scores compared to placebo.

The Efficacy and Safety of Single-Strain Probiotic Formulations Containing Bifidobacterium lactis or …

Figure 8
Figure 8 Chart

Supplementary outcome data from the randomized trial evaluating single-strain probiotics for irritable bowel syndrome, comparing gastrointestinal symptom improvements across treatment arms.

The Efficacy and Safety of Single-Strain Probiotic Formulations Containing Bifidobacterium lactis or …

Figure 9
Figure 9 Chart

Supplementary outcome data from the randomized trial evaluating single-strain probiotics for irritable bowel syndrome, comparing gastrointestinal symptom improvements across treatment arms.

The Efficacy and Safety of Single-Strain Probiotic Formulations Containing Bifidobacterium lactis or …

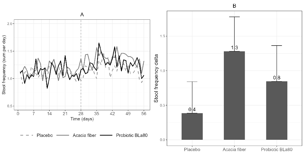
Figure 2
Figure 2 Chart

Clinical outcome data from a trial comparing acacia fiber and probiotic Bifidobacterium lactis (Bla80) supplementation for relieving gastrointestinal complaints in adult participants.

Acacia fiber or probiotic supplements to relieve gastrointestinal complaints in patients with …

acacia fiber (AF) (n=55) and probiotic Bifidobacterium Lactis (Bla80) (n=57) treatment. Linear mixed model analysis showed that Acacia fiber and Probiotic Bla80 significantly increased stool frequency compared to placebo (P<0.001 and P=0.02) for Acacia
Figure 3 Chart

Stool mass measurements before and after intervention with acacia fiber or probiotic Bifidobacterium lactis (Bla80) for gastrointestinal complaints, comparing changes between treatment groups.

Acacia fiber or probiotic supplements to relieve gastrointestinal complaints in patients with …

terium Lactis (Bla80) (n 57), and Stool mass (B) before (WK4) and after (WK8) for placebo (n 55), prebiotic acacia fiber (AF) (n 54) and probiotic Bifidobacterium Lactis (Bla80) (n 57) treatment
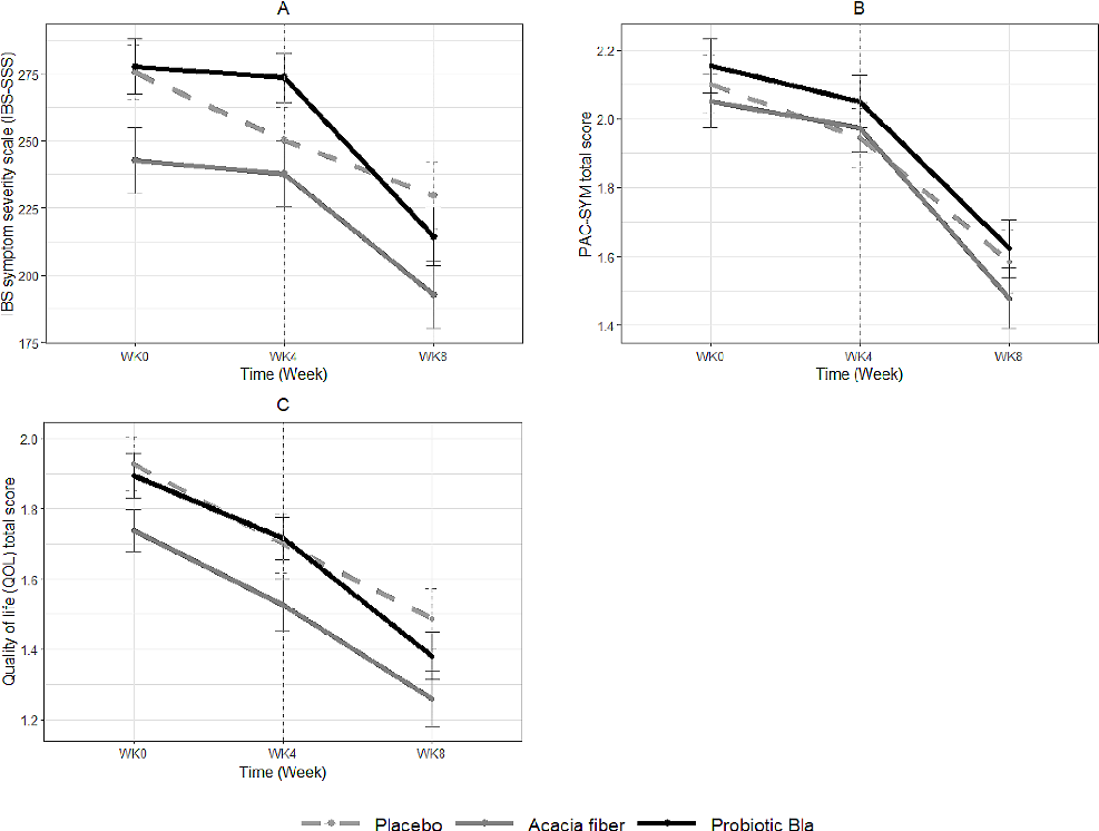
Figure 4 Chart

Stool mass measurements before and after intervention with acacia fiber or probiotic Bifidobacterium lactis (Bla80) for gastrointestinal complaints, comparing changes between treatment groups.

Acacia fiber or probiotic supplements to relieve gastrointestinal complaints in patients with …

rium Lactis (BLa80) (n=57) treatment. The vertical dashed line indicates the start of the intervention period (day 28). Linear mixed model analysis showed a significant decrease in IBS-SSS for probiotic BLa80 during the intervention period (P=0.03)
Figure 5 Chart

Longitudinal gastrointestinal symptom tracking during the acacia fiber and probiotic Bifidobacterium lactis intervention trial, with the vertical dashed line marking the transition from baseline to active treatment.

Acacia fiber or probiotic supplements to relieve gastrointestinal complaints in patients with …

1–28) and intervention period (day 29–56) for placebo (n=57), prebiotic acacia fiber (AF) (n=55) and probiotic Bifidobacterium Lactis (Bla80) (n=57) treatment
Figure 6 Chart

Daily symptom data spanning the run-in period (days 1-28) and intervention period (days 29-56) for placebo, prebiotic acacia fiber, and probiotic Bifidobacterium lactis groups in the gastrointestinal complaint trial.

Acacia fiber or probiotic supplements to relieve gastrointestinal complaints in patients with …