Skip to main content
GutCited

Berberine Figures

25 figures issues de recherches évaluées par des pairs

Tous Saccharomyces boulardii Lactobacillus acidophilus Bifidobacterium lactis Lactobacillus plantarum Bifidobacterium longum Bifidobacterium bifidum Lactobacillus gasseri Bacillus coagulans Inulin Fructooligosaccharides (FOS) Galactooligosaccharides (GOS) Psyllium Husk Lactase Pancreatic Enzymes (Pancrelipase) Alpha-Galactosidase L-Glutamine N-Acetyl Cysteine (NAC) Peppermint Oil Ginger Berberine Curcumin Zinc Vitamin D Vitamin A Butyrate (Sodium/Calcium Butyrate) Omega-3 Fatty Acids (EPA/DHA) Medium-Chain Triglycerides (MCT Oil) Bovine Colostrum Aloe Vera (Inner Leaf Gel)
All Types Chart Diagram Photograph Flowchart Forest Plot Micrograph Other
Figure 8
Figure 8 Chart

Essential oil compounds from oregano, thyme, and cinnamon demonstrate dose-dependent antimicrobial activity against common poultry pathogens. Their mode of action involves disrupting bacterial cell membrane integrity.

Probiotics, Prebiotics, and Phytogenic Substances for Optimizing Gut Health in Poultry.

Figure 9
Figure 9 Chart

Synbiotic combinations in poultry nutrition show additive or synergistic effects compared to individual probiotic or prebiotic supplementation. Performance metrics including feed conversion ratio and weight gain may improve with optimized formulations.

Probiotics, Prebiotics, and Phytogenic Substances for Optimizing Gut Health in Poultry.

Figure 2
Figure 2 Chart

Gut microbiota alterations associated with colorectal cancer in Chinese patient cohorts are characterized, identifying specific bacterial taxa enriched or depleted in tumor-bearing individuals.

Colorectal cancer and gut microbiota studies in China.

Figure 3
Figure 3 Chart

Microbial community composition differences between colorectal cancer patients and healthy controls in Chinese studies are visualized, highlighting potential biomarker species.

Colorectal cancer and gut microbiota studies in China.

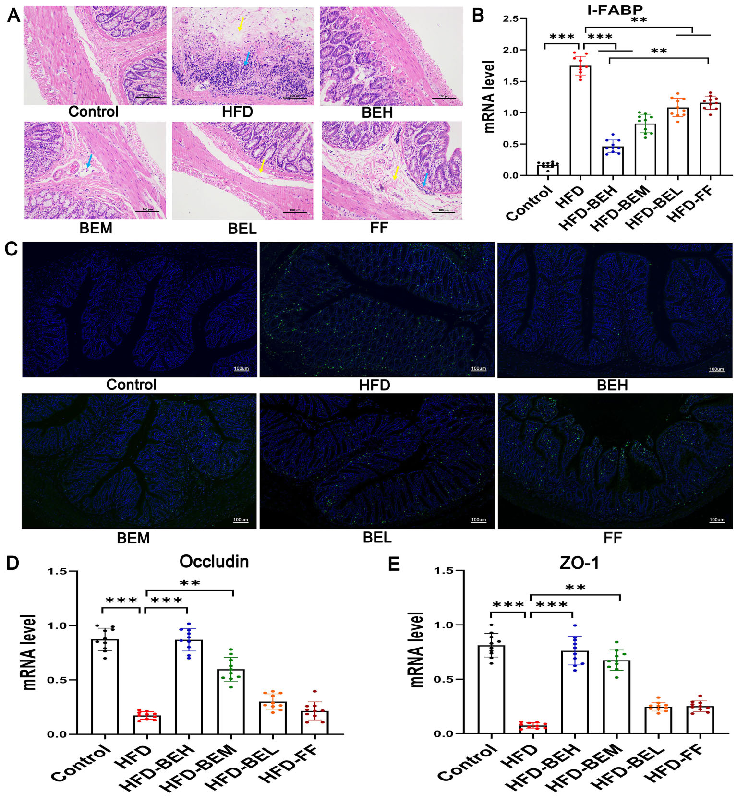
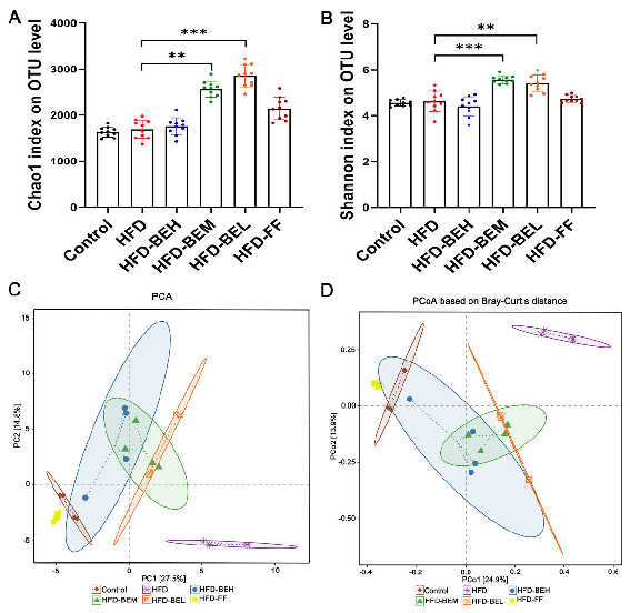
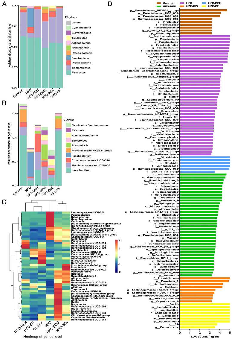
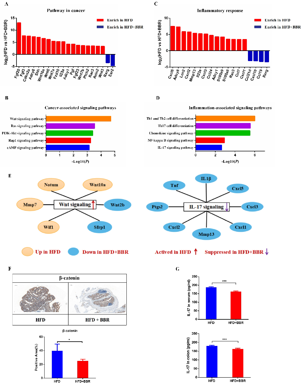
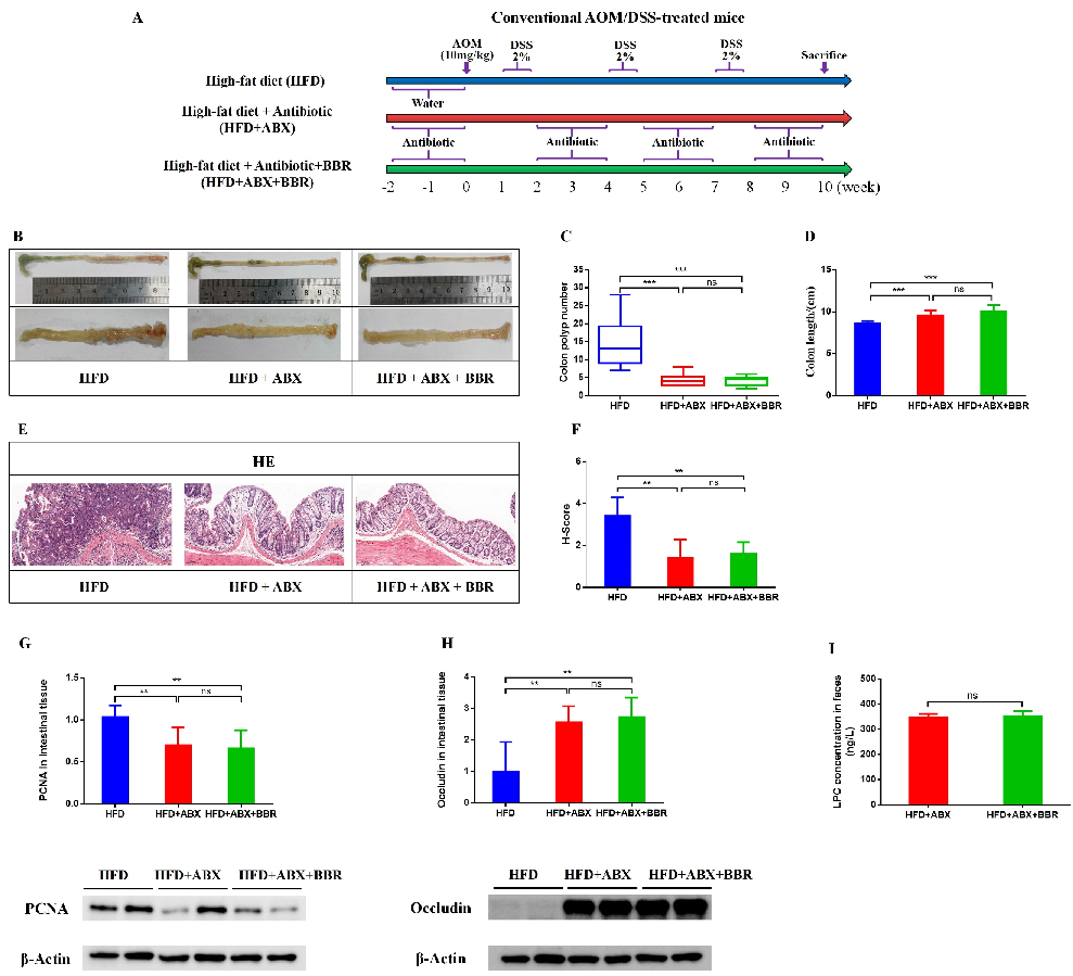
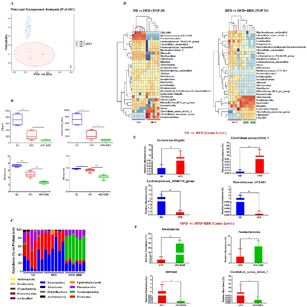
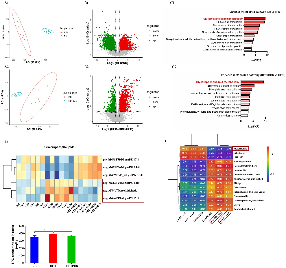
To explore the potential role of gut microbiota alterations in BBR’s suppression of HFD-associated CRC development, we performed 16S rRNA
Figure 3 Chart

16S rRNA sequencing of gut microbiota reveals that berberine modulates microbial community composition in high-fat diet-fed mice. Specific bacterial genera associated with colorectal cancer risk were reduced in berberine-treated animals.

Berberine inhibits high fat diet-associated colorectal cancer through modulation of the gut …

Figure 4
Figure 4 Chart

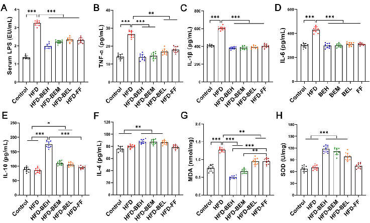
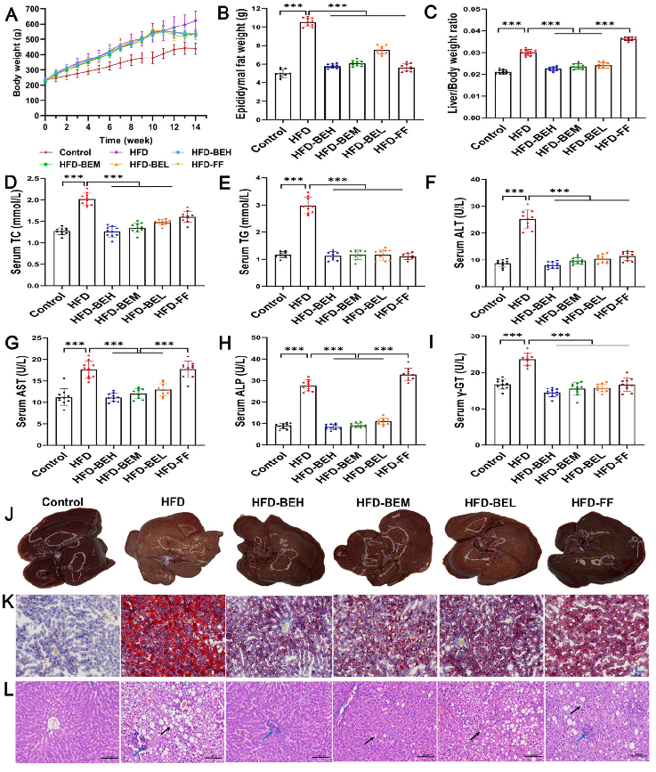
Lysophosphatidic acid signaling pathway components are quantified in colonic tissue. Berberine treatment is associated with downregulation of key enzymes in this pathway, suggesting a mechanism for its anti-tumor effects.

Berberine inhibits high fat diet-associated colorectal cancer through modulation of the gut …

Figure 5
Figure 5 Chart

Metabolomic profiling of gut contents identifies lysophosphatidic acid and related lipid metabolites altered by berberine supplementation. Reduced levels of pro-tumorigenic lipids correlate with tumor suppression.

Berberine inhibits high fat diet-associated colorectal cancer through modulation of the gut …

Figure 6
Figure 6 Chart

Western blot analysis demonstrates changes in protein expression of key signaling molecules in the lysophosphatidic acid pathway following berberine treatment. Reduced phosphorylation of downstream targets indicates pathway inhibition.

Berberine inhibits high fat diet-associated colorectal cancer through modulation of the gut …

Figure 7
Figure 7 Chart

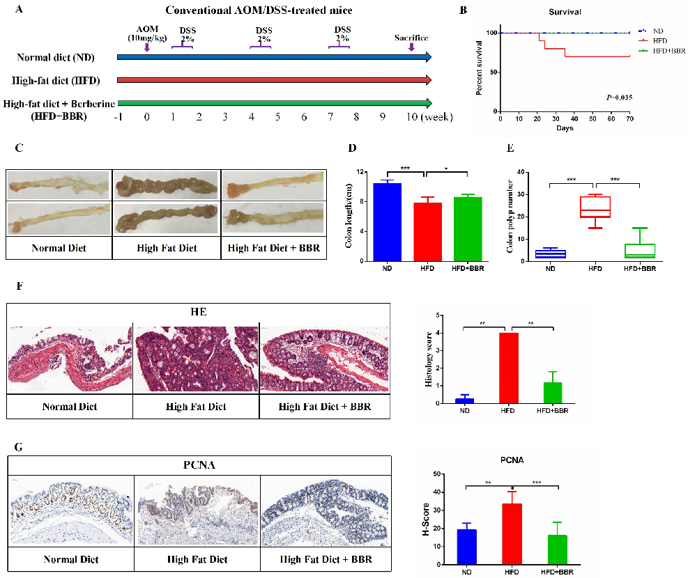
Fecal microbiota transplantation experiments confirm the role of gut microbiota in mediating berberine's anti-tumor effects. Mice receiving microbiota from berberine-treated donors showed reduced tumor development.

Berberine inhibits high fat diet-associated colorectal cancer through modulation of the gut …

Figure 8
Figure 8 Chart

Correlation analysis between gut microbial abundance and lysophosphatidic acid levels identifies specific bacterial species linked to metabolite production. Berberine's microbiome modulation appears to reduce cancer-promoting metabolites.

Berberine inhibits high fat diet-associated colorectal cancer through modulation of the gut …

Figure 9
Figure 9 Chart

Immune cell infiltration in colonic tumors is assessed across treatment groups. Berberine supplementation is associated with increased anti-tumor immune responses and reduced immunosuppressive cell populations.

Berberine inhibits high fat diet-associated colorectal cancer through modulation of the gut …

Figure 6
Figure 6 Chart

Gut microbiota composition analyzed by 16S rRNA sequencing reveals distinct community structures across treatment groups, with the combination therapy restoring microbial diversity.

The combination of berberine and evodiamine ameliorates high-fat diet-induced non-alcoholic fatty liver …

Figure 7
Figure 7 Chart

Alpha diversity indices of gut microbiota are compared across groups, indicating that berberine and evodiamine co-administration partially reverses high-fat diet-induced dysbiosis.

The combination of berberine and evodiamine ameliorates high-fat diet-induced non-alcoholic fatty liver …

Figure 8
Figure 8 Chart

Key bacterial taxa differentially abundant between treatment groups are identified, with specific genera associated with improved metabolic outcomes in the combination therapy arm.

The combination of berberine and evodiamine ameliorates high-fat diet-induced non-alcoholic fatty liver …

Figure 9
Figure 9 Chart

Short-chain fatty acid concentrations in fecal samples reflect changes in microbial metabolic activity following berberine and evodiamine treatment.

The combination of berberine and evodiamine ameliorates high-fat diet-induced non-alcoholic fatty liver …

Figure 10
Figure 10 Chart

Correlation analysis between gut microbiota composition and hepatic lipid parameters links specific bacterial taxa to the amelioration of non-alcoholic fatty liver disease.

The combination of berberine and evodiamine ameliorates high-fat diet-induced non-alcoholic fatty liver …

Figure 8
Figure 8 Chart

Correlation analysis between gut microbiota changes and hepatic inflammation markers in berberine-treated mice with autoimmune hepatitis.

Berberine alleviates concanavalin A-induced autoimmune hepatitis in mice by modulating the gut …

Figure 11
Figure 11 Chart

Supplementary experimental data (panel 11) from the berberine autoimmune hepatitis study, providing additional evidence of gut microbiota modulation and hepatoprotective effects in the concanavalin A mouse model.

Berberine alleviates concanavalin A-induced autoimmune hepatitis in mice by modulating the gut …

Figure 18
Figure 18 Chart

Extended analysis from the berberine autoimmune hepatitis study, examining molecular pathways or additional biomarkers related to gut-liver axis communication and intestinal barrier function.

Berberine alleviates concanavalin A-induced autoimmune hepatitis in mice by modulating the gut …

Figure 19
Figure 19 Chart

Extended analysis from the berberine autoimmune hepatitis study, examining molecular pathways or additional biomarkers related to gut-liver axis communication and intestinal barrier function.

Berberine alleviates concanavalin A-induced autoimmune hepatitis in mice by modulating the gut …

Figure 20
Figure 20 Chart

Extended analysis from the berberine autoimmune hepatitis study, examining molecular pathways or additional biomarkers related to gut-liver axis communication and intestinal barrier function.

Berberine alleviates concanavalin A-induced autoimmune hepatitis in mice by modulating the gut …

Figure 29
Figure 29 Chart

Gut microbiota sequencing or metabolomic data from the berberine-treated autoimmune hepatitis model, characterizing microbial community shifts and their potential functional implications.

Berberine alleviates concanavalin A-induced autoimmune hepatitis in mice by modulating the gut …

Figure 30
Figure 30 Chart

Gut microbiota sequencing or metabolomic data from the berberine-treated autoimmune hepatitis model, characterizing microbial community shifts and their potential functional implications.

Berberine alleviates concanavalin A-induced autoimmune hepatitis in mice by modulating the gut …

Figure 35
Figure 35 Chart

Gut microbiota sequencing or metabolomic data from the berberine-treated autoimmune hepatitis model, characterizing microbial community shifts and their potential functional implications.

Berberine alleviates concanavalin A-induced autoimmune hepatitis in mice by modulating the gut …

Page 1 sur 2